Professional project management solutions for modern businesses
Our experienced team ensures your projects are completed on time and within budget
Cutting-edge solutions that drive your business forward
Welcome to Micropro Global Comm, a professional Environmental Consulting firm driven by excellence, integrity, and the ambition to create value for our stakeholders. Since our establishment on January 14, 2003, we have been dedicated to providing top-class and distinctive service solutions to clients across Nigeria. Our reputation is built on professionalism, integrity, and our commitment to delivering outstanding results. We are a fast-growing firm with experienced leadership and staff who are passionate about helping our clients achieve their goals, regardless of their location or industry.
Micropro Global Communications is registered with the Corporate Affairs Commission (CAC) under registration number BN026237. We are licensed to operate in the areas of Commerce, ICT Services, and General Contracts. Our expertise spans a wide range of sectors, including environmental management, consultancy, and waste management.
We are a fast-growing firm with experienced leadership and staff who are passionate about helping our clients achieve their goals, regardless of their location or industry.
We have a longstanding history of providing environmental management services in Delta State, particularly in Udu, Uvwie, and Warri South Local Government Areas. Over the past 15 years, we have worked diligently to ensure clean and sustainable environments through waste collection, disposal, and compliance with environmental policies.
Our firm is also a registered consultant with the Delta State Waste Management Board and Delta State Environmental Protection Agency (DELSEPA). Additionally, we are contractors for the Delta State Employment and Expenditure for Results (SEEFOR) Project, a World Bank and EU-assisted initiative. Our contributions to this project include refuse carting, road sweeping, drainage distillation, and concrete pavement road construction.



As an accredited Environmental Consultant to the Delta State Ministry of Environment, we offer
the following specialized services:
Environmental Impact Assessment (EIA)
Post Environmental Impact Assessment (PEIA)
Environmental Evaluation Report (EER)
Environmental Management Plan (EMP)
Environmental Compliance Monitoring and Facility Inspection (ECM/FI)
Environmental Monitoring and Enforcement Compliance for development projects
At Micropro Global Communications, our clients are at the heart of everything we do. We esteem and treat every client with the utmost respect, ensuring that each assignment, regardless of size, receives maximum seriousness and professionalism. All deliverables undergo rigorous review processes to ensure compliance with international best practices. Our shared beliefs are the cornerstone of our success: Outstanding Value to Clients: By leveraging our diverse knowledge and talents, we collaborate closely with clients to offer innovative and practical solutions that deliver exceptional results. Mutual Respect: Trust, open communication, and teamwork define our interactions with clients and among ourselves, fostering a balanced and inclusive work environment. Integrity: We uphold the highest standards of professional conduct, reinforcing the prestigious reputation of our firm and profession. Cultural Diversity: Embracing diversity, we remain open to new ideas and perspectives, fostering an environment that drives innovation and shared success.
Our mission is to add value to our clients by delivering professional services that exceed expectations. We are committed to becoming one of the top five firms in Delta State by 2027, a goal we are pursuing through strategic positioning, operational excellence, and a client-first approach.

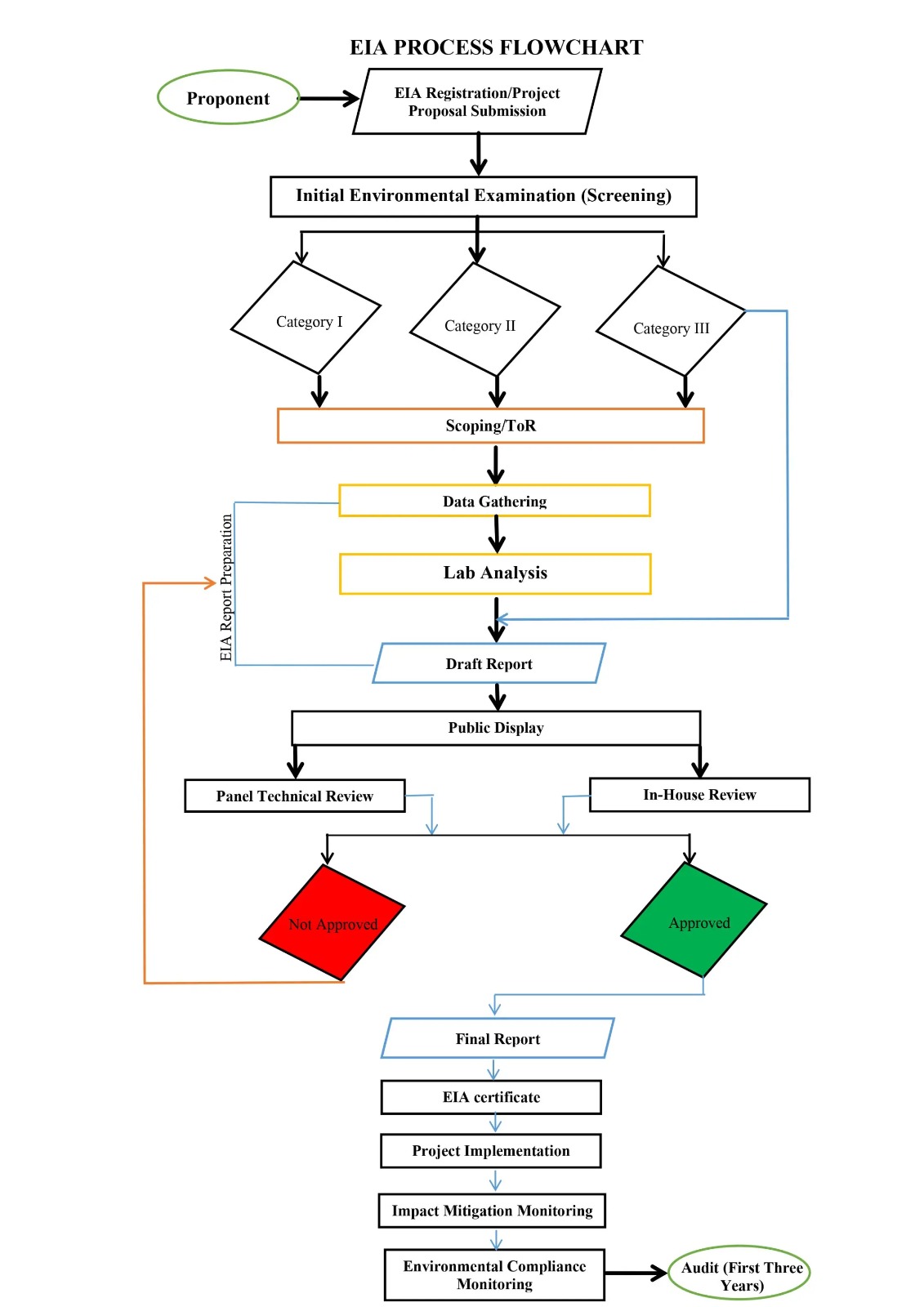
Comprehensive EIA Flowchart

I want to emphasize that we are committed to sustainability and environmental stewardship. Our mission is to empower organizations to make informed decisions thereby contributing to ensuring a healthier environment for our future generations.Together we can drive innovation reduce our carbon footprint andcreate a greener future. lets collaborate share knowledge and lead the way towards a sustainable tomorrow. Always remember you risk the failure of your developmental project without an environmental impact assessment (EIA)

Our Certificatations

OUR APPOINTMENTS
At Micropro Global Communications, we are more than a service provider. We are a trusted partner committed to achieving your organization’s goals and objectives. With a focus on efficiency, optimal performance, and adherence to international best practices, we deliver results that set us apart from the competition. Thank you for considering Micropro Global Communications. We look forward to working with you and contributing to your success.
IT SERVICES Communications, a professional firm driven by excellence, integrity, and the ambition to create value for our stakeholders. Share our
Find answers to common questions about our products and services
Environmental Impact Assessment, or EIA, is the process of evaluating the likely positive or negative consequences of a proposed project on the environment (human, physical and natural). The results of the assessment are reported in a document known as the Environmental Statement (ES) and are intended to provide decision-makers with a balanced assessment of the environmental implications of a proposed project, in the short, medium and long term. The ES does not confirm if a project should be approved or refused; instead, it is used by decision-makers as a contribution to the information base upon which a decision is made.
Not all projects require an environmental impact assessment however before commencement of a developmental project, it is advisable to contact a registered environmental consultant for proper guidelines.
The cost is dependent on the scope of the assessment (outlined in the Terms of Reference) and the level of effort to address the Terms of Reference e.g. how much data collection is required. As a general rule of thumb, EIAs account for about 1.5% of the overall project cost
A project proponent will hire independent consultants of the federal ministry of environment. The cost is always borne by the proponent, who is also responsible for implementation of and adherence to the EIA (with oversight from relevant Government Agencies).
A well-executed and through EIA can lead to cost-effective mitigation and/or enhancement. Integrating mitigation into a project design can reduce project costs and lower community costs e.g. impacts to marine life may be mitigated by planning to carry out marine works outside of seasonal reproductive cycles.
Our support team is here to help you with any additional questions you might have.